ARQUITETURA, ENGENHARIA E CONSTRUÇÃO

Quando mentes brilhantes têm acesso a ótimas ferramentas, elas podem realizar ações grandiosas.

PROJETO E MANUFATURA DE PRODUTOS

Resolva problemas desafiadores de forma eficaz, com o conjunto definitivo de aplicativos de engenharia.

Mídia e Entretenimento

Dê vida a personagens e cenas espetaculares para cinema, TV e jogos.

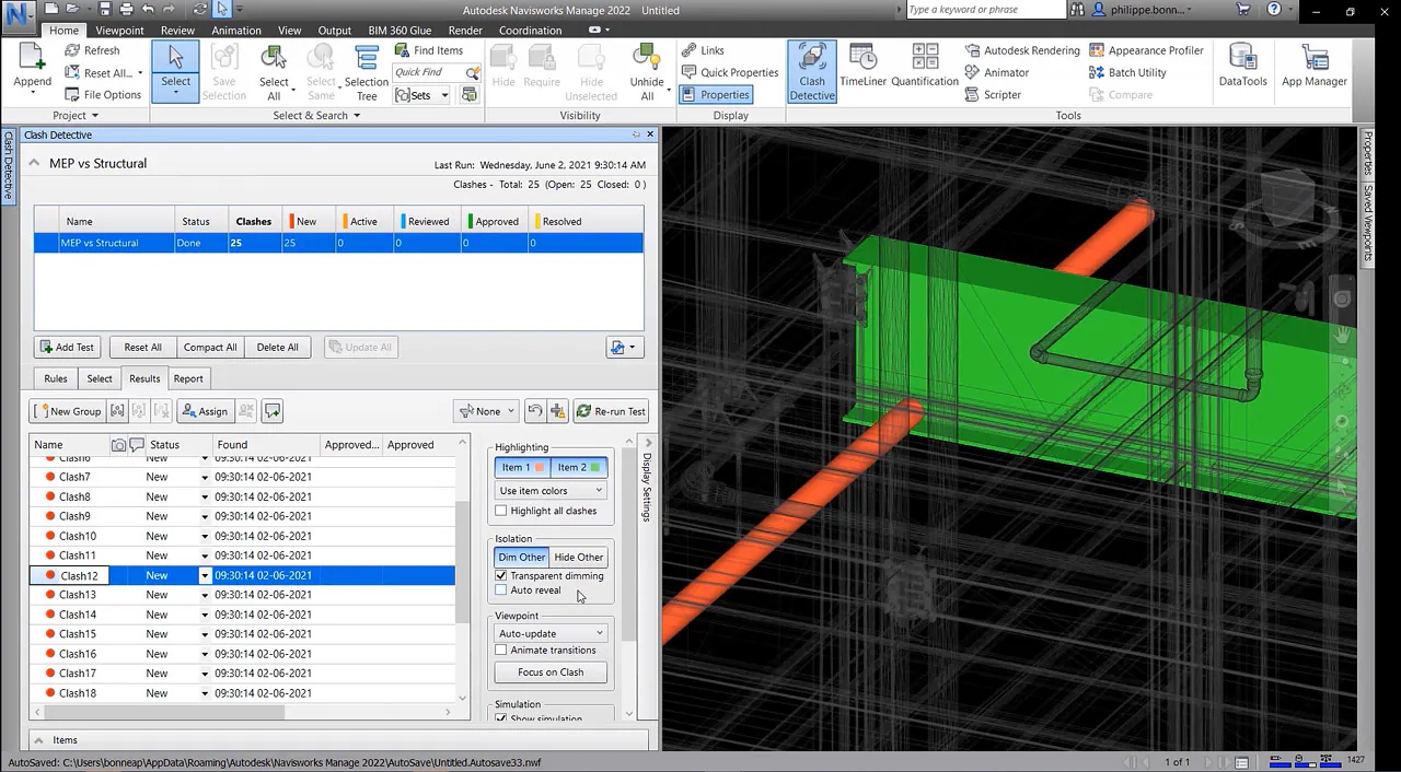
Navisworks Manage
Navisworks: revisão, coordenação e detecção de interferências de modelos 3D

Conecte as equipes de projeto e construção e simplifique a detecção e a coordenação de interferências na BIM.

Compre o Navisworks

Solicite que a Deskgraphics entre em contato com você.

Escolha o período de assinatura:
VISÃO GERAL

O que é o Navisworks?

Use o software de análise e coordenação Navisworks® para melhorar a entrega de projetos de BIM (Modelagem de Informação de Construção).

  • Visualize e unifique dados de projeto e construção em um só modelo federado.
  • Identifique e resolva problemas de interferência antes do início da construção, economizando tempo no local e no retrabalho.
  • Mantenha as equipes do projeto em colaboração e conectadas com a integração de problemas do Navisworks no Autodesk Construction Cloud.
Qual escolher?

Qual produto Navisworks é o certo para você?

Navisworks Simulate
Use o Navisworks Simulate para:

  • Revisão do modelo
  • Análise e simulação
  • Quantificação

Navisworks Manage
Use o Navisworks Manage para:

  • Coordenação e detecção de interferências
  • Revisão do modelo
  • Análise e simulação
  • Quantificação
  • Integração de problemas com o Autodesk Construction Cloud e o Revit
Recursos

O que você pode fazer com o Navisworks

FAQ

PERGUNTAS E RESPOSTAS

O software de análise de projetos Navisworks é usado para melhorar a coordenação em projetos de BIM (Modelagem de Informação da Construção).

As equipes da AEC usam o Navisworks Manage para detecção de interferência e a coordenação avançada, levando a melhores resultados de projetos. Eles usam o Navisworks Simulate para facilitar as revisões de modelos 3D.

A Deskgraphics fornece instruções de download e instalação para usuários individuais e para administradores.

ACOMPANHE TODAS AS NOVIDADES

BLOG DESKGRAPHICS

Blog 06/02/2026
O que esperar do BIM em 2026?

Descubra o futuro do BIM em 2026: a integração com Inteligência Artificial, o foco estratégico no pós-obra e a evolução da infraestrutura digital automatizada.

Blog 06/01/2026
Scan-to-BIM: o guia para modelagem de fábricas com design e fabricação Autodesk

Acelere seu design e fabricação Autodesk com o Scan-to-BIM. Saiba como o escaneamento a laser e o BIM criam fábricas digitais precisas, eliminam erros de montagem e otimizam layouts industriais com AutoCAD, Inventor e Navisworks.

Blog 05/01/2026
Layout industrial e fábrica digital: otimize seu design e fabricação Autodesk

Otimize seu design e fabricação Autodesk com layouts industriais inteligentes. Aprenda a integrar AutoCAD, Inventor e Navisworks para criar fábricas digitais, reduzir gargalos e simular custos de transporte em tempo real.